一、项目信息
采购人:******医院
项目名称:******医院体检系统升级服务
采购方式:单一来源
拟采购的预算金额:14.5万元
项目简介:对我院现有的体检系统进行全面的升级,包括但不限于:核心功能模块优化、与新硬件设备接口对接、系统性能提升、数据安全加固、用户界面更新等。
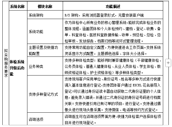
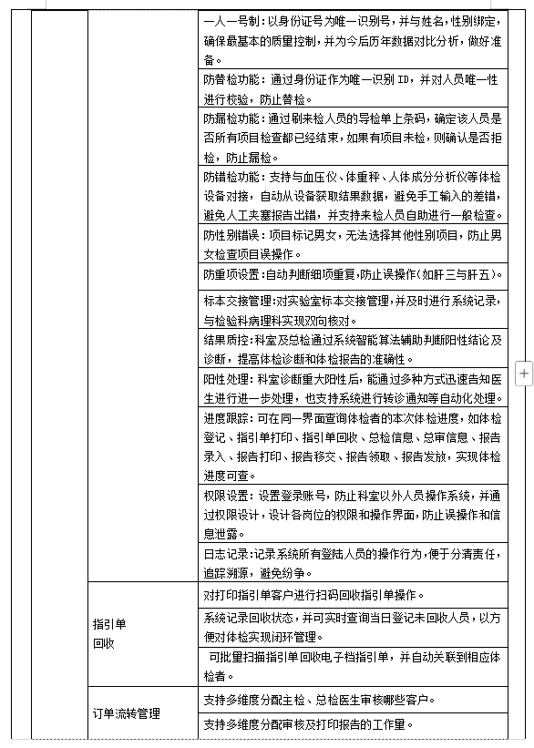
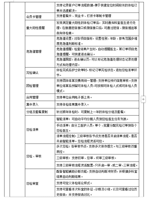
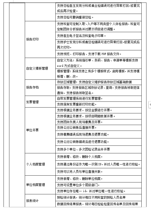
体检系统升级内容:








采用单一来源采购方式的原因及说明:
******有限公司开发并维护。本次升级改造必须基于现有系统的底层架构、数据库结构和业务流程进行,以确保与历史数据的无缝对接、业务操作的连贯性以及与现有硬件设备接口的兼容性。
2******有限公司所有。若更换供应商,新供应商需从头熟悉系统,开发成本极高、周期漫长,且无法保证能完全复现现有系统的所有功能,存在数据迁移丢失、系统不稳定等重大风险。
3. 数据安全与系统稳定性要求:我院体检客户的数据全部储存到现在的体检系统数据库里面,为了保证体检客户数据的延续性、完整性、一致性和保障数据完整无损,需在原系统上进行无缝延续的数据管理,避免因数据迁移带来的数据风险。由原供应商进行升级,能最大限度地保证系统内核的稳定,避免因不同开发商技术路线差异导致的数据兼容性问题和安全漏洞。
******有限公司长期负责本系统的维护与技术支撑,对系统的历史问题、业务逻辑和用户使用习惯有深刻理解。由其承担升级工作,有利于快速定位和解决升级过程中可能出现的问题,保障本单位体检业务的正常、不间断运行。
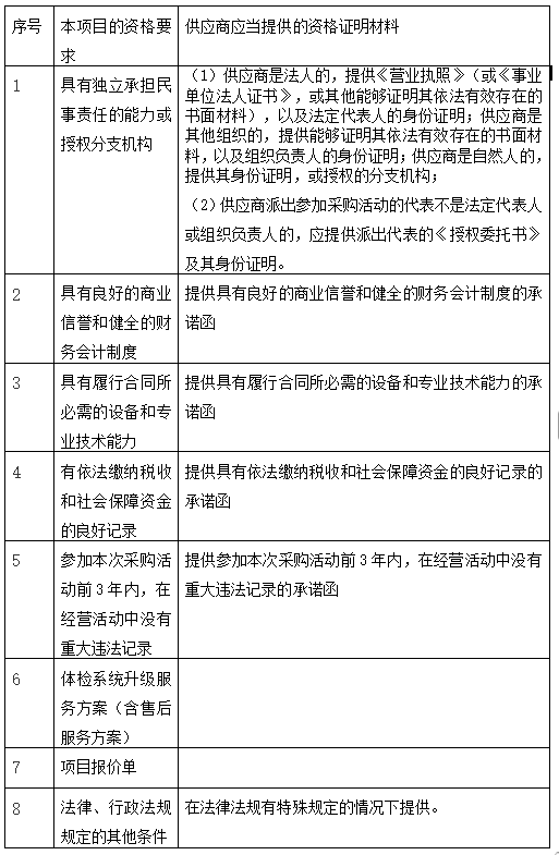
二、申请人的资格要求和需提供的资料清单

注:将报价单及需提供的相关资料装订成册(不得散装),然后用档案袋封装,密封处加盖公章,封面用A4纸注明项目名称、公司名称、联系人、联系方式等相关信息,未按要求装订或密封,如密封破损视为无效。
三、响应文件提交
截止时间:2025年11月18日上午9时30分00秒(北京时间)
四、开启
开启时间:2025年11月18日上午9时30分00秒(北京时间)
******办事处新平街145号)
五、凡对本次采购提出询问,请按以下方式联系
******办公室:******
(工作日上午8:00—12:00;下午14:30—18:00)。
******医院
2025年11月12日